My Sister My Roommate Episode 1 13 Walkthrough Version 1 69 Most of the content of this update starts right after Ashley s arrest so make sure you load a save from before her arrest to make sure you see everything OR start a new game from the beginning and enjoy the new reworked renders from the early game What a wild ride this has been
Published 2019 03 08 14 08 08 Imported 2023 10 Flag Favorite Content Hey guys I m excited to let you know that V 12 has officially been released I m really happy with how this update came out and how the story is progressing This was challenging update for me to write 0 00 5 11 My Sister My Roommate V1 69 Save Data Walkthrough Mod PC ANDROID ANDRO18 9 29K subscribers Subscribe Subscribed 30 Share 1 4K views 7 months ago milfycity completed
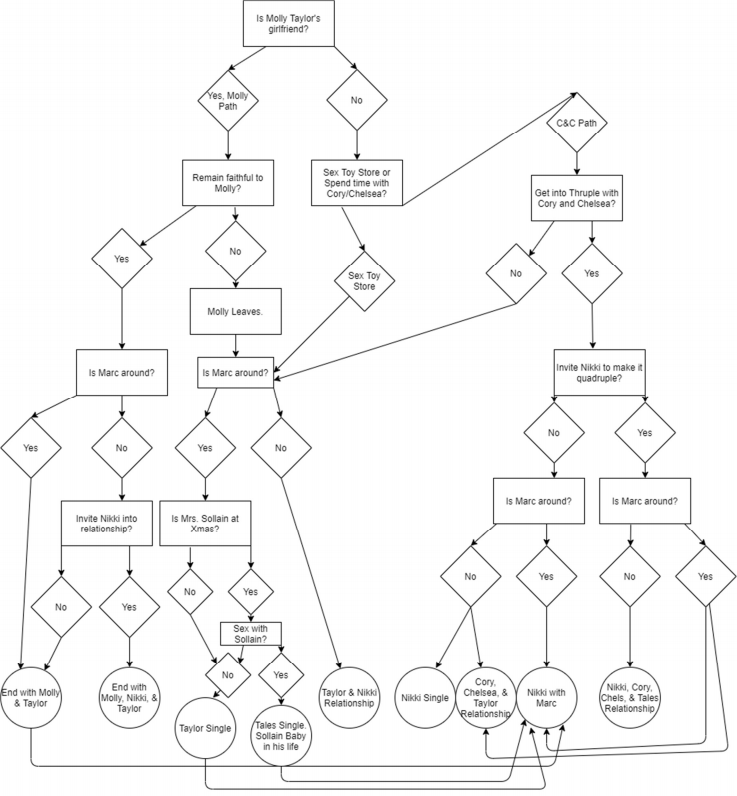
My Sister My Roommate Episode 1 13 Walkthrough

My Sister My Roommate Episode 1 13 Walkthrough
https://www.top10contents.in/wp-content/uploads/2021/09/My-Sister-My-Roommate-Game-Download-1536x864.jpg

My Sister My Roommate V1 69 Sumodeine Download PC Android
https://www.rakhipics.com/wp-content/uploads/2021/12/My-Sister-My-Roommate-Clips-512x1536.jpg

My Sister My Roommate Walkthrough Save File Gameplay Playthrough
https://www.rakhipics.com/wp-content/uploads/2021/12/My-Sister-My-Roommate-Game-Download-1024x536.jpg
adultgames novelvisual androidgames MY SISTER MY ROOMATE GAMEPLAY WALKTHROUGHI thought that I had My Sister My Roommate pegged before I played it but I THANKS FOR WATCHING OVERVIEW You play Taylor an introverted 18 year old who is forced to live with his sister Nikki when they go aw
To the ones that haven t been nice Fuck you Be nicer Thank you to everyone that has played the game joined my discord followed me on instagram left a review or helped spread the word about my game to other people Knowing that there are people out there that really enjoy what I made is still surreal to me Official Post from Sumodeine
More picture related to My Sister My Roommate Episode 1 13 Walkthrough

My Sister My Roommate v1 69 Sumodeine Gallery MOD Download
https://mrvishalblogging.com/game/wp-content/uploads/2022/05/My-Sister-My-Roommate-Gallery-MOD-1536x864.jpg

My Sister My Roommate Reviews News Descriptions Walkthrough And System Requirements Game
https://www.sockscap64.com/wp-content/uploads/2019/08/100102043_6bad628934d5855213ba.jpg

My Sister My Roommate Walkthrough GameGill
https://www.gamegill.com/wp-content/uploads/2023/02/word-image-4204-30.png
Visual Novels 47592 Tags 2904 Releases 113086 Producers 20150 Staff 34932 Characters 130617 Traits 3218 2020 03 24 18 My Sister My Roommate v1 69 unofficial 1 User stats Safe 3 Suggestive 2 Explicit 5 Screenshots My Sister My Roommate
CC V 6 Walkthrough Free download as PDF File pdf Text File txt or read online for free UHHHHHHHHHHHHH Report an issue on this page My Sister My Roommate v1 69 A reworked version of the game with additional endings The game has been reworked due to the player outcry regarding the way the game originally ended
.png)
My Sister My Roommate v1 69 Completed
https://blogger.googleusercontent.com/img/b/R29vZ2xl/AVvXsEgtRD50PpraZgdMYoc8b260XF0Eou9B5pyhr1zJYx2E5vI-JjgRonXy6adbEy4kMRS0ixx0L1i3y_GacP8xBLJkbKXIlAuXAHf9jT2Wx_B4707K61HtO0Azu1dvW0RwSNXV9BLQ8gyCRLQNfmIK3V3wlOQkmzZwlwO_a0SAGT8BTsLmeUhVq7raKd7Z/s1539/Screenshot (7151).png

My Cute Roommate Walkthrough
https://i.ytimg.com/vi/V9fNMvHRWo8/maxresdefault.jpg
My Sister My Roommate Episode 1 13 Walkthrough - 4 Talk to Blonde Sister twice X 1 An overnight stay event will occur if you stay in the island after 18 00 EX 2 An case will happen if thee spoken to her at the 28th EX 3 After complete the event with Mysterious Schwesters a small event will occur if you spoken to this Blonde Sister 1 and 2 can be done in any order