Mgq Paradox Part 2 Walkthrough Monster Girl Quest Paradox Part 2 PARTIAL Walkthrough 1 YouTube 2024 Google LLC WARNING This walkthrough causes you to side with Bonnie the pirates NOT Leviathan This
Paradox Part 2 Walkthrough Help I just took over the navy headquarters and I m a little fuzzy on what to do next Is there a guide somewhere googling does nothing 3 Sort by Open comment sort options xreno 6 yr ago You can find a rough guide from pastebin Just search 4chan for it Senturia 6 yr ago 1 Overview 1 1 Gameplay 2 Story 3 Walkthrough 3 1 Understanding 3 2 Identifying 3 3 Gathering and Completing 3 4 Bonus Stat Increases 4 Gallery Overview To access the event the following tasks must be completed Finish Monster Girl Quest Paradox Part 2 Finish Monster Girl Quest Paradox Collaboration Scenario recruitment Finish Amabie s Side Quest
Mgq Paradox Part 2 Walkthrough

Mgq Paradox Part 2 Walkthrough
https://coub-attachments.akamaized.net/coub_storage/coub/simple/cw_image/fa5f2c278a9/e8369fa82a35719783dbe/1537516410_00001.jpg
MGQ Paradox Part 1 Sidequests Role Playing Video Games Video Games
https://imgv2-2-f.scribdassets.com/img/document/370089032/original/2072fb8915/1612110294?v=1

Monster Girl Quest Paradox 2 41 Update Extra 1 together At Last YouTube
https://i.ytimg.com/vi/nNuh4ODrlDQ/maxresdefault.jpg
This Walkthrough has been created while playing RogueTranslator s Monmusu Quest English translation patches Part 1 version 1 0 Part 2 version 1 05 I am playing start to finish in part Part 2 Walkthrough Free download as Word Doc doc docx PDF File pdf Text File txt or read online for free Monster Girl Quest Paradox Walkthrough
On step 2 Run RPGMaker decrypter Open File Game rgss3a Tools Extract All Files This should make an Extracted Folder containing two folders Data and Graphics Note 0 EX was not designed for versions bellow 1 21 please upgrade to 1 21 before using Note 1 If Game Folder is in Japanese or Gibberish A Sad Attempt To Display Japanese ren The only thing left to translate as far i know from arzorx is some skills and some NPCs aside this Part 2 translation is almost done here s what still needs to be translated Labyrnth of Chaos gear enchant effects A lot of them are already translated but some still are still in Japanese
More picture related to Mgq Paradox Part 2 Walkthrough

Monster Girl Quest Paradox Download Gallerybinger
http://plusmango.weebly.com/uploads/1/2/5/2/125288265/615170648.png

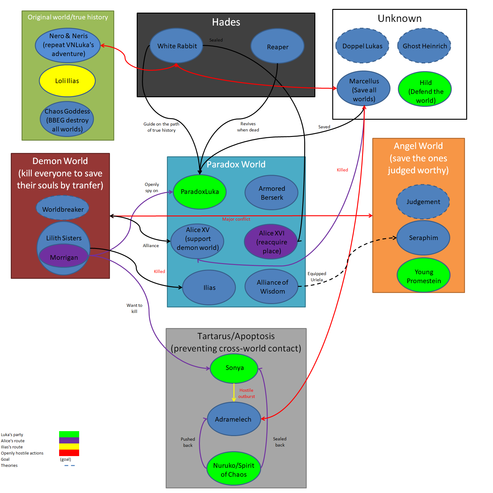
User Blog Kaerdron MGQ Paradox Chapter 2 End Relationship Chart MonsterGirlQuest Wiki Fandom
https://vignette.wikia.nocookie.net/monstergirlquest/images/4/4a/Paradox2_confirmed_relationships.png/revision/latest?cb=20200222144439

Regarding MGQ Paradox Part 2 s Conclusion No Spoilers Please R monstergirlquest
https://preview.redd.it/finally-finally-got-em-all-v0-sid7s42af4ma1.jpg?auto=webp&s=fdbee5e35b696295c9fcec1f0f0cff061d6ca680
The purpose of this walkthrough is get every H Scene as you progress with the story Version History v1 0 Complete Walkthrough v1 1 fixing typo Monster List added v1 2 Complete the enyclopedia added grammar fix more jokes v1 3 adding Monster Lab v2 0 Walkthrough of Monmusu Quest part2 started Covering the 33 English patch made by This video series highlights the story elements of the Monster Girl Quest Paradox RPG collaboration chapters This video covers the 2 4 update with the 13th
Monster Girl Quest Paradox is the sequel to Monster Girl Quest though it s not a direct sequel It uses the RPG Maker VX Ace engine instead of a Visual Novel engine and is set in an Alternate Universe to the original game The game starts in the same year as the original did but with a twist Thirty years prior to this the Great Disaster occurred This consisted of a number of strange and Monster Girl Quest Paradox RPG counts several moments where Luka is forced to make important choices between two options available As each option locks content for the current playthrough the pros and cons must be weighed each time before accepting The key cannot be obtained even after Sonya is forced to join you near the end of Part 2

MGQ Paradox 2 YouTube
https://i.ytimg.com/vi/qEzVOFZr50E/maxresdefault.jpg

After The End Of The OG MGQ How Strict Is Alice About Luka Having Sex With The Any Other Girls
https://preview.redd.it/memes-while-waiting-for-paradox-3-lukaman-into-the-heinverse-v0-c0u8muv4577a1.png?auto=webp&s=b7e9b6f64948ab7667e2763a51776424e74d1af6
Mgq Paradox Part 2 Walkthrough - And also get the DokuDoku Amateur Translation the same way and combine it with Dargoth s overriding Dargoth s stuff when prompted to do so 3 In the MGQ Paradox 2 Translator folder you extracted earlier run Ytinasni RpgMaker GameSelector exe and enter paste in the exact location of your game directory Example C Users YourAccount AppData